发布时间:2026-02-26 15:35:14 人气: 作者:admin 人已围观本文有578个文字,大小约为2KB,预计阅读时间2分钟
台州市双语学校创办于2003年,是台州市政府为促进台州教育与国际接轨而批准创办的精品学校。台州市双语高级中学国际分校创办于2016年,致力于整合全球优质教育资源,汲取成功的本土化国际课程教学实践经验,为中国中学生打造适合每个学生个体发展特征与学习需求的精英个人学校。我们为国内初高中学生提供包括国际课程教育、标准化考试培训、升学规划咨询及留学申请的一站式服务,对学生实行“培尖、促优、补差”个性化辅导。致力于培养、提升未来留学生们入读欧美名校的学业竟争力和文化适应能力。
国际分校以“国际化,精品化,特色化”为办学方略,引入国际教育理念先进的英国高中A-Level课程、美国高考ACT课程以及香港高考DSE课程,融合中西方教育的精华以及最富创造性的教育实践,让台州地区高中学生既可以参加中国国内高考,也可以参加国际高考,提供全球填报大学志愿,入读国内外名牌大学的机会。
办学权威性
台州双语国际高中所开设所有国际课程均获得国外考试局授权。

入学以及收费标准
入学途径
1.教育局组织的模考成绩;
2.台州双语国际高中入学考试(时间择日公布)
3.中考成绩
注:中考成绩80%,指的是:得分/总分,如科学满分为160分,得分130分,换算成100比为:130/160=81%

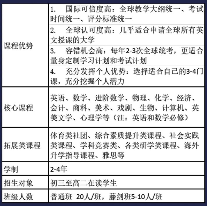
课程介绍
1.英国高中A-Level课程

全称General Certificate of Education Advanced Level, 简称GCE,被誉为出国留学“金钥匙”
2.美国高考ACT课程

全称:American College Test, 简称ACT,俗称:美国高考
3.香港高考DSE课程

全称Hong Kong Diploma of Secondary Education Examination,简称:DSE, 俗称“香港高考”
本文地址:https://guoji.xhd.cn/gjxf/11518.html
本文标题:2026台州市双语学校国际部学费
版权信息:本文由上海新航道小编撰写,编辑,发布,禁止抄袭转载,如有侵权请及时联系站长及时删除!
推荐度:




免费领取:部分上海A类国际学校入学测试模拟题,AMC8/10/12真题测试卷;等国际学校备考资料。
留下表单信息,老师会及时与您联系





