发布时间:2025-12-10 14:13:02 人气: 作者:admin 人已围观本文有578个文字,大小约为2KB,预计阅读时间2分钟
2025年DSE大考圆满落幕,在DSE企业会计与财务概论BAFS学科的考试中,上海常青藤学校学子已经连读2届凭借扎实的知识积累与灵活的思辨能力从容应考,以对会计财务学科脉络的精准把握、对核心知识点分析的深度洞察,展现出出色的综合素养与学术潜力。
2025 年香港中学文凭考试(DSE)企业、会计与财务概论科目的试卷,依旧分为会计和商业管理两个学习范畴,考试结构延续了卷一必修部分与卷二选修部分的设置,试题侧重考查学生对商业知识的理解、应用及分析决策能力,同时紧扣香港商业环境与实务场景。以下结合具体例题,从试卷结构、考点特点、考生表现及核心难点展开解析。
试卷结构与分值分布
本次考试保持了历年的评核模式,分为卷一甲(会计必修部分,占 25%)卷一乙(商业管理必修部分,占 25%) 和卷二甲(会计选修部分,占 75%)卷二乙(商业管理选修部分,占75%)具体结构如下:
卷一甲(必修部分,1小时)
甲部为24道多项选择题(占17%),覆盖基础商业知识、香港商业环境、企业组织形式、投资理财等核心内容;
乙部为3道短题目(占8%),聚焦跨范畴共同课题,如影响商业决策的因素,企业的所有权形式,企业融资、消费者信贷,人事招聘和有效管理原则等实务情境。
卷二甲(会计学范畴选修部分,2小时30分钟)
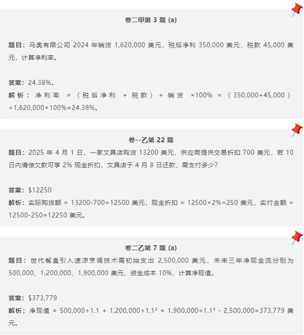
会计范畴(卷二甲):甲部4 - 5道短题目(33%)、乙部 3 道应用题(27%)、丙部 1 道长题目(二选一,15%),侧重会计分录、财务比率计算、呆帐准备等实务操作。

核心考点特点及例题解析
(1)紧扣香港商业实际
试题大量结合香港本地商业情境,如香港服务业为主的经济体特征、CEPA 对香港与内地贸易的影响、香港联合交易所上市规则、强制性公积金提取条件等,强调知识与本地实务的结合。

(2)会计范畴重视实务操作与准则应用
会计部分侧重会计基础技能与财务分析,核心考点包括:原始分录簿的记录、保险费用摊销、呆帐准备的计算与会计处理、财务比率(净利率、存货周转率、酸性测验比率等)的计算与分析,以及吸收成本法下的损益表编制,财务状况表的编制等。
考生表现与常见问题
(1)易混淆概念
如卷2甲2(B)要求用最相关的会计概念,解释为什么上调呆帐准备比率的是正确的。答案是稳健保守概念,但有部分学生答为一致性概念。
(2)会计题目的回答时原则应用错误
如4(a) 要求学生以报表的形式显示增量收益和增量成本的计算,很多学生会混系增量收益和增量成本,如误将销货损失当作增量收益,误把折旧费用及可节省的成本和费用当作增量成本,则会混系增量收益和增量成本,从而得出错误答案。

(3)答案含糊不清
如3(b)指出会计分析的两项局限性,很多学生能指出局限性或描述问题,但答案均不完整或含糊不清而被扣分。
核心难点与备考建议
核心难点总结
本次试卷的难点主要集中在知识的实务应用与情境分析,而非单一记忆性知识。例如以旧换新设备的会计处理,要求考生不仅掌握公式与理论,更能结合企业实际判断。
备考建议
(1)强化本地商业知识积累:关注香港商业政策(如CEPA、强积金)、金融市场(如恒生指数、上市规则)等本地特色内容,结合新闻与案例理解知识;
(2)增强会计题的实务操作和练习:反覆练习原始分录、费用摊销、财务报表编制等基础技能,重视会计原则(如收入实现、稳健性)在情境中的应用;
(3)提升情境分析能力:面对个案题时,先拆解题目中的企业目标与约束条件,再对应运用相关理论,避免理论与实际脱节。
总之,2025年DSE企业、会计与财务概论试卷延续了基础为本、实务为重的命题风格,考生需在巩固知识的同时,加强对香港商业环境的理解与分析解决问题的能力,才能更好应对考试挑战。
本文地址:https://guoji.xhd.cn/hwsh/11255.html
本文标题:上海常青藤学校连续两届DSE企业、会计与财务概论高合格率,干货解析出炉!
版权信息:本文由上海新航道小编撰写,编辑,发布,禁止抄袭转载,如有侵权请及时联系站长及时删除!
推荐度:




免费领取:部分上海A类国际学校入学测试模拟题,AMC8/10/12真题测试卷;等国际学校备考资料。
留下表单信息,老师会及时与您联系





