【讲座主题】:上海英澳美行中国际2026秋季入学考试大纲
讲座时间:2026年
讲座地点:上海英澳美行中国际
详情介绍:(英语+数学)+外教口语面试
发布时间:2026-04-03 10:22:47 人气: 作者:国际学校16
讲座时间:2026年
讲座地点:上海英澳美行中国际
详情介绍:(英语+数学)+外教口语面试
上海英澳美行中国际2026年秋季招生工作正式启动,学校整理了入学招生考试大纲供大家进行参考。希望你们放平心态,全面备考。
01 考试形式笔试
(英语+数学)+外教口语面试
02 考试时间
笔试120分钟+面试10分钟
03 考试内容
(1)面试
面试
外教面试分为自我介绍、问题回答和自由提问三种考察形式。

附:评分标准

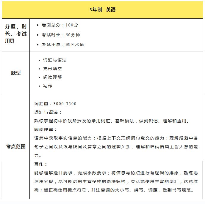
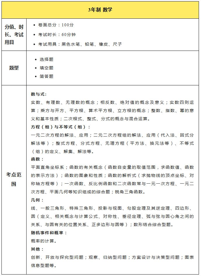
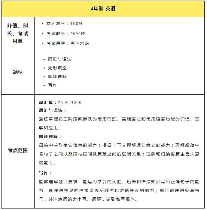
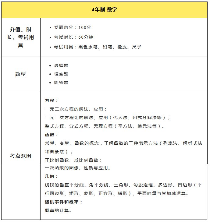
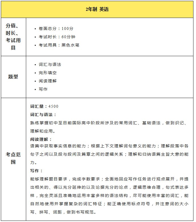
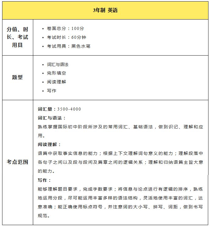
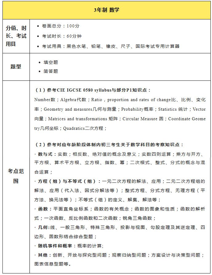
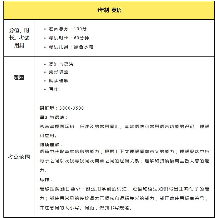
(2)笔试
国内卷
根据上海沪教版大纲命题。




国际卷
根据A-Level+IGCSE和英国本土KS3大纲命题






本文地址:https://guoji.xhd.cn/rxks/11535.html
本文标题:上海英澳美行中国际2026秋季入学考试大纲
版权信息:本文由上海新航道小编撰写,编辑,发布,禁止抄袭转载,如有侵权请及时联系站长及时删除!
推荐度:




免费领取:部分上海A类国际学校入学测试模拟题,AMC8/10/12真题测试卷;等国际学校备考资料。
留下表单信息,老师会及时与您联系





